瀚宣博大专转本金陵科技学院五年制专转本暑假班火热招生中
金陵科技学院五年制专转本辅导班招生中,目前共有7个专业招生,每个专业名称和考试科目如下:
财务管理:英语、会计学基础、财务管理,计划招生80人赶驴网www.ganlv5.com。
工程管理:英语、工程制图、施工技术,计划招生46人。
计算机科学与技术:英语、计算机应用基础、计算机网络基础,计划招生70人g~a~n~l~v~5~c~o~m。
机械设计制造及自动化:英语、机械制图、机械设计基础,计划招生40人。
自动化:英语、自动控制原理、电路分析,计划招生40人欢迎www.ganlv5.com。
旅游管理:英语、旅游学概论、管理学原理,计划招生40人。
材料科学与工程:英语、无机化学、有机化学,计划招生40人欢迎www.ganlv5.com。
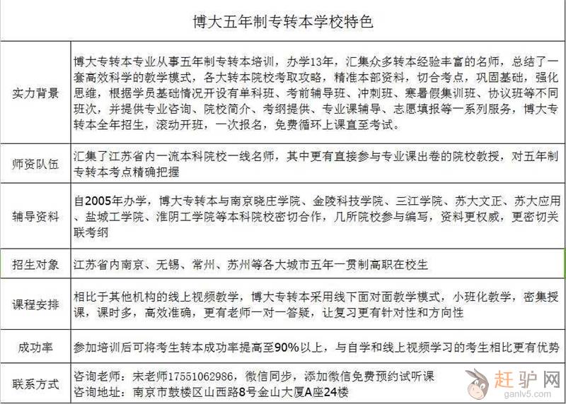
江苏瀚宣博大专转本学校金陵科技学院五年制专转本暑假班直通班真题班火热招生中,无论你是南京、无锡还是常州、苏州的学生,无论你是高职3年级还是4年级的学生,只要你想参加五年制专转本考试,都可以来江苏瀚宣博大专转本学校参加培训,江苏瀚宣博大专转本学校办学13年,主要从事五年制专转本辅导,三年制专转本辅导,三年制专转本辅导英语、语文、数学、计算机,五年制专转本辅导江苏省统考英语和各主考院校专业课,包括财务管理、物流管理、旅游管理、汉语言文学、人力资源、计算机、护理、药学等专业,并与南京晓庄学院、金陵科技学院、三江学院等主考院校合作,编著权威内部教学资料,专业课复习试卷集,习题册等,提前获取专业课精准考纲,提前进行专业课辅导,让同学们复习更有优势更加高效,具体招生详情联系招生老师 ①⑦五五,一〇六二,九八⑥ 微信同步,添加微信免费预约试听课,地址南京市鼓楼区山西路8号金山大厦A座24楼。
江苏瀚宣博大专转本英语辅导都是由有着多年教学经验的名师针对性授课,针对基础不同的学员做针对性教学,专业课辅导由主考院校老师授课,并开展模拟考试,了解学员每个阶段的学习情况,江苏博大在省内南京、无锡、常州、苏州、南通等城市均有分校,可就近安排上课g~a~n~l~v~5~c~o~m。
江苏瀚宣博大专转本学校课程安排:
1、招生对象:参加2020年、2021年、2022年、2023年五年制专转本考试的学生;零基础开始,针对基础薄弱,想冲刺高分的同学。
2、上课时间:周六、周日(9:30—15:30上课);暑假、寒假一周安排4至5天课程(9:30—15:30上课,15:30—17:00自习),可以一直上到考试前夕赶~驴~网。
3、上课地点:南京鼓楼校区、无锡汇金校区、常州校区、苏州校区、南通校区等。
4、上课内容:英语课(词汇、语法、完形填空、阅读理解、作文等,每天会安排默写),专业课,不同专业不同院校考试不同,应及早进入复习能为自己争取更多主动权www.ganlv5.com。
人生需沉淀,有足够的时间去反思,才能让自己更完美,五年制高职生要想创造完美人生,需要先从转本考试,这只是开启未来的第一步,第一步走好了,以后才会越来越顺利!

李姐回收冬虫夏草东阿阿胶微信号《13811337577》冬虫夏草 九朝贡胶 5X极草含片,近期东阿阿胶,老阿胶 回收冬虫夏草 qq 593889206 高价收购同仁堂总统牌70克90克礼盒燕窝,各种5A???6A级散装马来西亚燕窝。毛燕、燕条、燕碎、泰国洞燕。同仁堂虫草22.5克25克40克60克80克120克,专业回收山东东阿阿胶、北京同仁堂阿胶、福牌阿胶,价格面议。

南京市《这里》回收冬虫夏草《同仁堂或其他品牌》价格高V136·991·22221话同号[地址:本市范围内一律登门面议。价格:按产地、品牌、质量、规格、日期、数量以质论价,一般回收克价在88元至238元
瑜伽馆选择的瑜伽镜应该具有以下特点:1.安全性:选择抗震、防爆、不易碎裂的安全镜。2.视觉效果:选择高清晰度、反光效果好的瑜伽镜,能够让练习者更清晰地看到自己的动作。3.尺寸与数量:根据瑜伽馆的大小和

瑜伽馆镜子的选择需综合考虑安全性、功能性、美观性及空间适配性,具体要点如下:优先采用:高清银镜或超白银镜。安装位置镜子应安装在学员正前方或侧面,避免背后或上方安装,防止碰撞。落地镜适合地面练习,L型墙

健身房镜子安装、舞蹈房镜子安装、瑜伽馆镜子安装

维修玻璃门--维修方法(南京艾雨特维修各类玻璃门)1.如果玻璃门出现门扇关不上和关闭时位置对不准的情况,那么就需要维修门夹或闭门器。首先检查是门夹的问题还是闭合器的问题。如果是门夹松紧度没调好,那么就

健身房镜子安装、舞蹈房镜子安装、瑜伽馆镜子安装

艾雨特钢化玻璃门是使用钢化后的玻璃制造而成的玻璃门,以预应力玻璃制成的门,使用化学和物理的方法提高了玻璃的强度和承载能力,这种门的玻璃增强了自身的寒暑性、抗风压性、冲击性等。目前,现代钢化玻璃门工艺美

南京市回收冬虫夏草《应天府 紫金山 玄武湖 中华门》价格高554
南京顺之缘智能科技有限公司是负责专业网络布线维护。 服务范围: 1、各种办公网络环境问题维护、扩建、新增; 2、办公室网络整改、维护、新增; 3、机房布线、机房整改、机房维护、机房建设; 4、企业综合
本地24小时开锁公司服务内容: 1、开、换、修各类防盗门锁、入户门锁、房间门锁、卷帘门锁。 2、专业上门安装,更换各款防盗门锁具及防盗门锁芯、指纹锁。更换防“锡纸开门”锁芯、超B、C级防盗门锁芯、五星

南京市《这里》回收冬虫夏草《同仁堂或其他品牌》价格高V136·991·22221话同号[地址:本市范围内一律登门面议。价格:按产地、品牌、质量、规格、日期、数量以质论价,一般回收克价在88元至238元

南京市《这里》回收冬虫夏草《同仁堂或其他品牌》价格高V136·991·22221话同号[地址:本市范围内一律登门面议。价格:按产地、品牌、质量、规格、日期、数量以质论价,一般回收克价在88元至238元

南京市《这里》回收冬虫夏草《同仁堂或其他品牌》价格高V136·991·22221话同号[地址:本市范围内一律登门面议。价格:按产地、品牌、质量、规格、日期、数量以质论价,一般回收克价在88元至238元

南京市回收冬虫夏草 地点下关丶浦口丶大厂丶六合价格高

南京市《这里》回收冬虫夏草《同仁堂或其他品牌》价格高V136·991·22221话同号[地址:本市范围内一律登门面议。价格:按产地、品牌、质量、规格、日期、数量以质论价,一般回收克价在88元至238元
【开设班次】 白天班(9:00-11:30 13:00-15:00) 晚上班 (18:00-20:30) 周末班(9:00-11:30 13:00-16:30) 【开课时间】 每期4-6人小班上课,保
上游演艺有限责任公司于2020年09月16日成立。注册资金800万元,,公司经营范围包括:承接商业演出,庆典活动演出,中外籍演员,中外籍模特,中国乐队 外籍乐队,短视频演员,抖音演员,快手演员,直播演

南京市回收冬虫夏草《玄武 鼓楼 建邺 白下区》价格高

现有10000平方米常温仓库,4000平方米冷库及一栋精装修4000平方米4层现代化办公楼,价格便宜,优惠多多!

【报名条件】 1、专科必须年满18周岁,具有中专毕业证。 2、专升本,具有国民教育系列大专文凭。 3、学习年限:高起专,专升本为2.5年。 4、学习形式:函授、业余。 学生学习期满,成绩合格者由学校颁...
【培训对象】 从事加工中心CNC作操人员,模具 机加工手工编程人员,MasterCAM转UG等人群。 【培训内容】 一、UG CAM基础:数控加工流程、加工模块简介、创建程序、创建几何体(创建机床坐标...
【报名条件】 1、专科必须年满18周岁,具有中专毕业证。 2、专升本,具有国民教育系列大专文凭。 3、学习年限:高起专,专升本为2.5年。 4、学习形式:函授、业余。 学生学习期满,成绩合格者由学校颁...
【报名条件】 1、专科必须年满18周岁,具有中专毕业证。 2、专升本,具有国民教育系列大专文凭。 3、学习年限:高起专,专升本为2.5年。 4、学习形式:函授、业余。 学生学习期满,成绩合格者由学校颁...
课程内容: 一、基础阶段:提供全程个性化考研英语基础复习方案。配备学习顾问对学员进行复习规划指导,精细学习计划、学习资料、精品课程、阶段测评、跟踪答疑等。从基本功入手,专注于考研英语内考察的高频词汇、...
【报名条件】 1、专科必须年满18周岁,具有中专毕业证。 2、专升本,具有国民教育系列大专文凭。 3、学习年限:高起专,专升本为2.5年。 4、学习形式:函授、业余。 学生学习期满,成绩合格者由学校颁...

江苏瀚宣博大专转本着重辅导英语词汇、语法、阅读、完形、写作等,不断地提高英语成绩,并通过一些历年真.题卷、模拟卷、押.题卷、试卷集、习题册提升应试技巧和解题速度;...

南京哪里有五年制专转本培训辅导班?授课模式如何?师资怎样?现在社会上各种补习班层出不穷,五花八门,家长们为了不让孩子输在起跑线上,在孩子很小的时候就报了各种各样的补习班,一方面,现在社会压力大,孩子们...

说到五年制专转本接收院校中招英语专业的学校,一共有3所院校可以报考,三江学院英语专业,苏州大学文正学院英语专业,江苏第二师范商务英语。在2020年录取分数线中,最高的分数线是三江学院的英语专业,并且相...

南京工业职业技术大学国际经济与贸易五年制专转本考点预测五年制专转本考试科目是3门,英语和2门专业课,英语是江苏省统考试卷,题型为阅读,完型,单选,写作,翻译等模块,考点主要集中在转本词汇和语法及固定搭...