江苏备考五年制专转本的学生家长重视重视再重视
很多学生对五年制专转本并不熟悉,听说专接本、专升本倒是很多ZCq。为什么会这样呢?
(1)专接本是“高等教育自学考试”也就是在自己本学校参加自学考试,报读原来所学专业或相近专业,再在本校加读两年,获得的是非全日制、非统招、第二学历。含金量与社会认可度跟自考本科一样,现在找工作还是看的第一学历。因为是在学校,学校利益的驱使,所以学生家长并不陌生g~a~n~l~v~5~c~o~m。
(2)专升本是成人高等教育或者网络教育,根据国家下达的招生计划,以国民教育系列高等学校的大学专科毕业生及以上学历者为对象,通过每年的成人高考统一考试进行录取的本科招生类别。获得的是非全日制、非统招、第二学历。这个一般在社会上比较多,广告也多,所以学生家长也不陌生欢迎www.ganlv5.com。
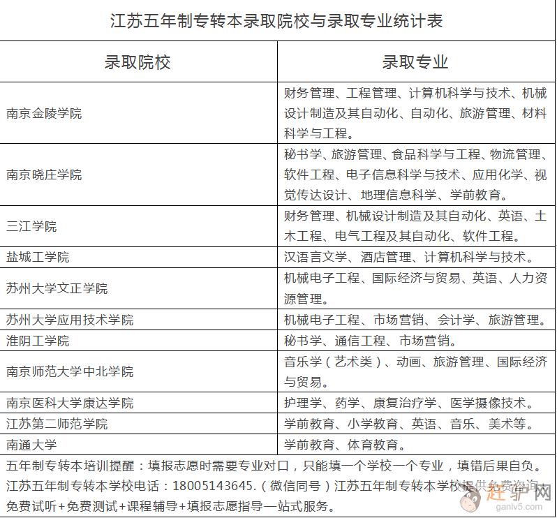
(3)好戏押后,专转本是江苏省统一招生标准选拔性考试,教育考试院统一组织管理,选拔对象为五年一贯制在校应届毕业生。实质是国家给高职生第二次高考的机会,考取之后去所填志愿的大学就读2年,获得的是全日制、统招、第一学历。考取之后学费都是给本科院校,和高职院校没有利益关系g a n l v 5 c o m。所以也不会因为利益去大量的宣传,这是一次机会,敏锐的目光才能抓住。
以上说到专转本是第二次高考的机会,所以转本考试还是有些难度的,所以不要以为时间还早,尤其是那些刚上高职的学生,提前做好准备,不至于面临考试是无头苍蝇,很多家长也觉得时间还早还早,等孩子快考了再准备,我认为在人生一个转折(备考)的时候,学生还是孩子,拎不清能理解,家长是经历过市面的人,也跟着拎不清,我就觉得学生家长都是把自己的命运当儿戏。社会就是这样,想要收获不一样的就得付出与别人不一样的努力!
学生家长重视了江苏南京五年制专转本单科班开课了!为你强化英语、专业课!
学生家长重视了江苏南京五年制专转本冲刺班开课了!为你强化英语、专业课!
学生家长重视了江苏南京五年制专转本协议班开课了!为你强化英语、专业课!
学生家长重视了江苏南京五年制专转本1对N班开课了!为你强化英语、专业课!
江苏瀚宣博大五年制专转本学校主做五年制专转本辅导、三年制专转本辅导,办学十几年,在江苏南京、常州、苏州、无锡,南通、镇江、昆山等城市均设有分校,具体详细联系吴老师:一八零零,五一四三64五,微信同步,添加微信免费预约试听,地址南京市鼓楼区山西路8号金山大厦A座24楼赶 驴 网。 江苏博大专转本实行的是循环滚动式开班,学员可以随到随学,学习时间一般是在寒暑假、周六日,一天7、8个小时,下课后有不懂的地方老师可以帮忙再辅导下,辅导课一直上到五年制专转本考试结束。大家都知道复习时间短暂会很吃力。机会是留给那些有准备的人,不要平时觉得不重要,关键时刻却没有,千万不要让学历成为了你人生上的“绊脚石”www.ganlv5.com。 永远不要用你的现状去判断你的未来。30年河东30年河西,现在就去改变,永远都不会迟。

李姐回收冬虫夏草东阿阿胶微信号《13811337577》冬虫夏草 九朝贡胶 5X极草含片,近期东阿阿胶,老阿胶 回收冬虫夏草 qq 593889206 高价收购同仁堂总统牌70克90克礼盒燕窝,各种5A???6A级散装马来西亚燕窝。毛燕、燕条、燕碎、泰国洞燕。同仁堂虫草22.5克25克40克60克80克120克,专业回收山东东阿阿胶、北京同仁堂阿胶、福牌阿胶,价格面议。

南京市《这里》回收冬虫夏草《同仁堂或其他品牌》价格高V136·991·22221话同号[地址:本市范围内一律登门面议。价格:按产地、品牌、质量、规格、日期、数量以质论价,一般回收克价在88元至238元
瑜伽馆选择的瑜伽镜应该具有以下特点:1.安全性:选择抗震、防爆、不易碎裂的安全镜。2.视觉效果:选择高清晰度、反光效果好的瑜伽镜,能够让练习者更清晰地看到自己的动作。3.尺寸与数量:根据瑜伽馆的大小和

瑜伽馆镜子的选择需综合考虑安全性、功能性、美观性及空间适配性,具体要点如下:优先采用:高清银镜或超白银镜。安装位置镜子应安装在学员正前方或侧面,避免背后或上方安装,防止碰撞。落地镜适合地面练习,L型墙

健身房镜子安装、舞蹈房镜子安装、瑜伽馆镜子安装

维修玻璃门--维修方法(南京艾雨特维修各类玻璃门)1.如果玻璃门出现门扇关不上和关闭时位置对不准的情况,那么就需要维修门夹或闭门器。首先检查是门夹的问题还是闭合器的问题。如果是门夹松紧度没调好,那么就

健身房镜子安装、舞蹈房镜子安装、瑜伽馆镜子安装

艾雨特钢化玻璃门是使用钢化后的玻璃制造而成的玻璃门,以预应力玻璃制成的门,使用化学和物理的方法提高了玻璃的强度和承载能力,这种门的玻璃增强了自身的寒暑性、抗风压性、冲击性等。目前,现代钢化玻璃门工艺美

南京市回收冬虫夏草《应天府 紫金山 玄武湖 中华门》价格高554
南京顺之缘智能科技有限公司是负责专业网络布线维护。 服务范围: 1、各种办公网络环境问题维护、扩建、新增; 2、办公室网络整改、维护、新增; 3、机房布线、机房整改、机房维护、机房建设; 4、企业综合
本地24小时开锁公司服务内容: 1、开、换、修各类防盗门锁、入户门锁、房间门锁、卷帘门锁。 2、专业上门安装,更换各款防盗门锁具及防盗门锁芯、指纹锁。更换防“锡纸开门”锁芯、超B、C级防盗门锁芯、五星

南京市《这里》回收冬虫夏草《同仁堂或其他品牌》价格高V136·991·22221话同号[地址:本市范围内一律登门面议。价格:按产地、品牌、质量、规格、日期、数量以质论价,一般回收克价在88元至238元

南京市《这里》回收冬虫夏草《同仁堂或其他品牌》价格高V136·991·22221话同号[地址:本市范围内一律登门面议。价格:按产地、品牌、质量、规格、日期、数量以质论价,一般回收克价在88元至238元

南京市《这里》回收冬虫夏草《同仁堂或其他品牌》价格高V136·991·22221话同号[地址:本市范围内一律登门面议。价格:按产地、品牌、质量、规格、日期、数量以质论价,一般回收克价在88元至238元

南京市回收冬虫夏草 地点下关丶浦口丶大厂丶六合价格高

南京市《这里》回收冬虫夏草《同仁堂或其他品牌》价格高V136·991·22221话同号[地址:本市范围内一律登门面议。价格:按产地、品牌、质量、规格、日期、数量以质论价,一般回收克价在88元至238元
【开设班次】 白天班(9:00-11:30 13:00-15:00) 晚上班 (18:00-20:30) 周末班(9:00-11:30 13:00-16:30) 【开课时间】 每期4-6人小班上课,保
上游演艺有限责任公司于2020年09月16日成立。注册资金800万元,,公司经营范围包括:承接商业演出,庆典活动演出,中外籍演员,中外籍模特,中国乐队 外籍乐队,短视频演员,抖音演员,快手演员,直播演

南京市回收冬虫夏草《玄武 鼓楼 建邺 白下区》价格高

现有10000平方米常温仓库,4000平方米冷库及一栋精装修4000平方米4层现代化办公楼,价格便宜,优惠多多!

【报名条件】 1、专科必须年满18周岁,具有中专毕业证。 2、专升本,具有国民教育系列大专文凭。 3、学习年限:高起专,专升本为2.5年。 4、学习形式:函授、业余。 学生学习期满,成绩合格者由学校颁...
【培训对象】 从事加工中心CNC作操人员,模具 机加工手工编程人员,MasterCAM转UG等人群。 【培训内容】 一、UG CAM基础:数控加工流程、加工模块简介、创建程序、创建几何体(创建机床坐标...
【报名条件】 1、专科必须年满18周岁,具有中专毕业证。 2、专升本,具有国民教育系列大专文凭。 3、学习年限:高起专,专升本为2.5年。 4、学习形式:函授、业余。 学生学习期满,成绩合格者由学校颁...
【报名条件】 1、专科必须年满18周岁,具有中专毕业证。 2、专升本,具有国民教育系列大专文凭。 3、学习年限:高起专,专升本为2.5年。 4、学习形式:函授、业余。 学生学习期满,成绩合格者由学校颁...
课程内容: 一、基础阶段:提供全程个性化考研英语基础复习方案。配备学习顾问对学员进行复习规划指导,精细学习计划、学习资料、精品课程、阶段测评、跟踪答疑等。从基本功入手,专注于考研英语内考察的高频词汇、...
【报名条件】 1、专科必须年满18周岁,具有中专毕业证。 2、专升本,具有国民教育系列大专文凭。 3、学习年限:高起专,专升本为2.5年。 4、学习形式:函授、业余。 学生学习期满,成绩合格者由学校颁...

江苏瀚宣博大专转本着重辅导英语词汇、语法、阅读、完形、写作等,不断地提高英语成绩,并通过一些历年真.题卷、模拟卷、押.题卷、试卷集、习题册提升应试技巧和解题速度;...

南京哪里有五年制专转本培训辅导班?授课模式如何?师资怎样?现在社会上各种补习班层出不穷,五花八门,家长们为了不让孩子输在起跑线上,在孩子很小的时候就报了各种各样的补习班,一方面,现在社会压力大,孩子们...

说到五年制专转本接收院校中招英语专业的学校,一共有3所院校可以报考,三江学院英语专业,苏州大学文正学院英语专业,江苏第二师范商务英语。在2020年录取分数线中,最高的分数线是三江学院的英语专业,并且相...

南京工业职业技术大学国际经济与贸易五年制专转本考点预测五年制专转本考试科目是3门,英语和2门专业课,英语是江苏省统考试卷,题型为阅读,完型,单选,写作,翻译等模块,考点主要集中在转本词汇和语法及固定搭...