江苏南京徐州瀚宣博大五年制专转本财务管理招生计划表
正过着职高生活的你有大把的时间去利用,也有大把的时间去挥霍原文www.ganlv5.com。当你周末早晨躺在被窝迷迷糊糊正犹豫要不要起床时,有人已经挤上了去瀚宣博大五年制专转本教育学院的公交和地铁,当你周末与朋友逛街,疯狂大购物时,有人已经在瀚宣博大五年制专转本培训班里的学习。当你凌晨睡不着还在无聊的刷动态,刷朋友圈时,有人早已鼾然入睡,为第二天的学习养精蓄锐。自然当人家已经拿到全日制本科文凭的时候,你也仍旧是职高毕业生。其实想想,刚刚迈入职高校园的时候大家就像一个个轻飘飘的气球,只有一层薄薄的外表,什么都没有赶+驴+网。然而当五年后迈出校园,迈入社会的时候,有的人仍旧是一个轻飘飘的气球,但是有的人却成为了一个沉甸甸的铅球。这就是瀚宣博大五年制专转本培训学院助你从本质上去改变。当你准备备考财务管理时得有以下须知:
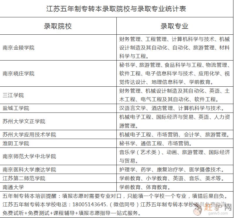
一、五年制专转本可报考的院校以及该学校财务管理招生计划数还有考试科目:
(1)金陵科技学院:计划数是80人;考试科目是英语、会计学基础、财务管理。
(2)三江学院:计划数是150人;考试科目是英语、会计、财务管理www.ganlv5.com。
(3)苏州大学应用技术学院:计划数是85人;考试科目是英语、会计实务、财务管理。
二、五年制转本财务管理的英语是统考科目,基础差怎么办?
其实作为高职学生,毕竟没有上过高中以及高职院校不重视英语,英语基础差很正常。再加上五年制专转本英语是没有明确考纲的,所以这就给考生的备考带来一定困难,因此你想要拿到高分就需要系统性的教学培训以及高强度地训练。江苏瀚宣博大五年制专转本在整个江苏是唯一一家连锁性、专业培训机构,做专转本培训十几年以来,有一线的教师管理团队、权威的内部教材、丰富的培训经验,历年来帮助数千名学生成功转本g~a~n~l~v~5~c~o~m。老师都是一章一章,一节一节,一个考点一个考点地精讲,并刷题强化训练,然后再全书模考,随讲随练。所以你就不用担心自己英语差,只要你跟着老师的脚步,全日制本科大学不是梦。具体详细联系吴老师:一八零零,五一四三64五,微信同步,添加微信免费预约试听,地址南京市鼓楼区山西路8号金山大厦A座24楼。
三、五年制专转本财务管理的专业课基础差怎么办?
五年制专转本的财务管理、会计等都是由主考院校专业课老师授课,梳理学科知识脉络,整理复习框架,帮助学员提高成绩通过考试www.ganlv5.com赶驴网。
现在的高职学生大多处于迷茫状态,迷茫,让我们的生活像水一样平乏无味却又无处不在,久而久之,渗透出汩汩水流,汇而成海,并且只有自己才能将自己摆渡到彼岸。所以,擦亮你的眼睛,不要让机会错过了再去后悔,别让迷茫蛊惑了自己。只有心中有岸,才会有渡口,才会有船只,才会有明天。

李姐回收冬虫夏草东阿阿胶微信号《13811337577》冬虫夏草 九朝贡胶 5X极草含片,近期东阿阿胶,老阿胶 回收冬虫夏草 qq 593889206 高价收购同仁堂总统牌70克90克礼盒燕窝,各种5A???6A级散装马来西亚燕窝。毛燕、燕条、燕碎、泰国洞燕。同仁堂虫草22.5克25克40克60克80克120克,专业回收山东东阿阿胶、北京同仁堂阿胶、福牌阿胶,价格面议。

南京市《这里》回收冬虫夏草《同仁堂或其他品牌》价格高V136·991·22221话同号[地址:本市范围内一律登门面议。价格:按产地、品牌、质量、规格、日期、数量以质论价,一般回收克价在88元至238元
瑜伽馆选择的瑜伽镜应该具有以下特点:1.安全性:选择抗震、防爆、不易碎裂的安全镜。2.视觉效果:选择高清晰度、反光效果好的瑜伽镜,能够让练习者更清晰地看到自己的动作。3.尺寸与数量:根据瑜伽馆的大小和

瑜伽馆镜子的选择需综合考虑安全性、功能性、美观性及空间适配性,具体要点如下:优先采用:高清银镜或超白银镜。安装位置镜子应安装在学员正前方或侧面,避免背后或上方安装,防止碰撞。落地镜适合地面练习,L型墙

健身房镜子安装、舞蹈房镜子安装、瑜伽馆镜子安装

维修玻璃门--维修方法(南京艾雨特维修各类玻璃门)1.如果玻璃门出现门扇关不上和关闭时位置对不准的情况,那么就需要维修门夹或闭门器。首先检查是门夹的问题还是闭合器的问题。如果是门夹松紧度没调好,那么就

健身房镜子安装、舞蹈房镜子安装、瑜伽馆镜子安装

艾雨特钢化玻璃门是使用钢化后的玻璃制造而成的玻璃门,以预应力玻璃制成的门,使用化学和物理的方法提高了玻璃的强度和承载能力,这种门的玻璃增强了自身的寒暑性、抗风压性、冲击性等。目前,现代钢化玻璃门工艺美

南京市回收冬虫夏草《应天府 紫金山 玄武湖 中华门》价格高554
南京顺之缘智能科技有限公司是负责专业网络布线维护。 服务范围: 1、各种办公网络环境问题维护、扩建、新增; 2、办公室网络整改、维护、新增; 3、机房布线、机房整改、机房维护、机房建设; 4、企业综合
本地24小时开锁公司服务内容: 1、开、换、修各类防盗门锁、入户门锁、房间门锁、卷帘门锁。 2、专业上门安装,更换各款防盗门锁具及防盗门锁芯、指纹锁。更换防“锡纸开门”锁芯、超B、C级防盗门锁芯、五星

南京市《这里》回收冬虫夏草《同仁堂或其他品牌》价格高V136·991·22221话同号[地址:本市范围内一律登门面议。价格:按产地、品牌、质量、规格、日期、数量以质论价,一般回收克价在88元至238元

南京市《这里》回收冬虫夏草《同仁堂或其他品牌》价格高V136·991·22221话同号[地址:本市范围内一律登门面议。价格:按产地、品牌、质量、规格、日期、数量以质论价,一般回收克价在88元至238元

南京市《这里》回收冬虫夏草《同仁堂或其他品牌》价格高V136·991·22221话同号[地址:本市范围内一律登门面议。价格:按产地、品牌、质量、规格、日期、数量以质论价,一般回收克价在88元至238元

南京市回收冬虫夏草 地点下关丶浦口丶大厂丶六合价格高

南京市《这里》回收冬虫夏草《同仁堂或其他品牌》价格高V136·991·22221话同号[地址:本市范围内一律登门面议。价格:按产地、品牌、质量、规格、日期、数量以质论价,一般回收克价在88元至238元
【开设班次】 白天班(9:00-11:30 13:00-15:00) 晚上班 (18:00-20:30) 周末班(9:00-11:30 13:00-16:30) 【开课时间】 每期4-6人小班上课,保
上游演艺有限责任公司于2020年09月16日成立。注册资金800万元,,公司经营范围包括:承接商业演出,庆典活动演出,中外籍演员,中外籍模特,中国乐队 外籍乐队,短视频演员,抖音演员,快手演员,直播演

南京市回收冬虫夏草《玄武 鼓楼 建邺 白下区》价格高

现有10000平方米常温仓库,4000平方米冷库及一栋精装修4000平方米4层现代化办公楼,价格便宜,优惠多多!

【报名条件】 1、专科必须年满18周岁,具有中专毕业证。 2、专升本,具有国民教育系列大专文凭。 3、学习年限:高起专,专升本为2.5年。 4、学习形式:函授、业余。 学生学习期满,成绩合格者由学校颁...
【培训对象】 从事加工中心CNC作操人员,模具 机加工手工编程人员,MasterCAM转UG等人群。 【培训内容】 一、UG CAM基础:数控加工流程、加工模块简介、创建程序、创建几何体(创建机床坐标...
【报名条件】 1、专科必须年满18周岁,具有中专毕业证。 2、专升本,具有国民教育系列大专文凭。 3、学习年限:高起专,专升本为2.5年。 4、学习形式:函授、业余。 学生学习期满,成绩合格者由学校颁...
【报名条件】 1、专科必须年满18周岁,具有中专毕业证。 2、专升本,具有国民教育系列大专文凭。 3、学习年限:高起专,专升本为2.5年。 4、学习形式:函授、业余。 学生学习期满,成绩合格者由学校颁...
课程内容: 一、基础阶段:提供全程个性化考研英语基础复习方案。配备学习顾问对学员进行复习规划指导,精细学习计划、学习资料、精品课程、阶段测评、跟踪答疑等。从基本功入手,专注于考研英语内考察的高频词汇、...
【报名条件】 1、专科必须年满18周岁,具有中专毕业证。 2、专升本,具有国民教育系列大专文凭。 3、学习年限:高起专,专升本为2.5年。 4、学习形式:函授、业余。 学生学习期满,成绩合格者由学校颁...

江苏瀚宣博大专转本着重辅导英语词汇、语法、阅读、完形、写作等,不断地提高英语成绩,并通过一些历年真.题卷、模拟卷、押.题卷、试卷集、习题册提升应试技巧和解题速度;...

南京哪里有五年制专转本培训辅导班?授课模式如何?师资怎样?现在社会上各种补习班层出不穷,五花八门,家长们为了不让孩子输在起跑线上,在孩子很小的时候就报了各种各样的补习班,一方面,现在社会压力大,孩子们...

说到五年制专转本接收院校中招英语专业的学校,一共有3所院校可以报考,三江学院英语专业,苏州大学文正学院英语专业,江苏第二师范商务英语。在2020年录取分数线中,最高的分数线是三江学院的英语专业,并且相...

南京工业职业技术大学国际经济与贸易五年制专转本考点预测五年制专转本考试科目是3门,英语和2门专业课,英语是江苏省统考试卷,题型为阅读,完型,单选,写作,翻译等模块,考点主要集中在转本词汇和语法及固定搭...