江苏2020年五年制专转本备考财务管理如何冲刺最后几个月
江苏省五年制专转本是针对五年一贯制的在校应届毕业生,实质是大学五年一贯制专科阶段教育与本科阶段的专业教育的衔接,继续本科院校就读2年,获得的是全日制、统招、第一学历!学生家长一定得重视了,2020年专转本考试即将到来,你备考的怎么样了?有几成把握呢?备考财务管理需注意以下几点:
一、江苏五年制专转本报考注意事项:
每年3月份报名,4月的第三个周六日考试,考试科目是英语和两门专业课,总分300分,英语是统考科目,专业课是根据报考的院校不同由主考院校出卷g+a+n+l+v+5+c+o+m。
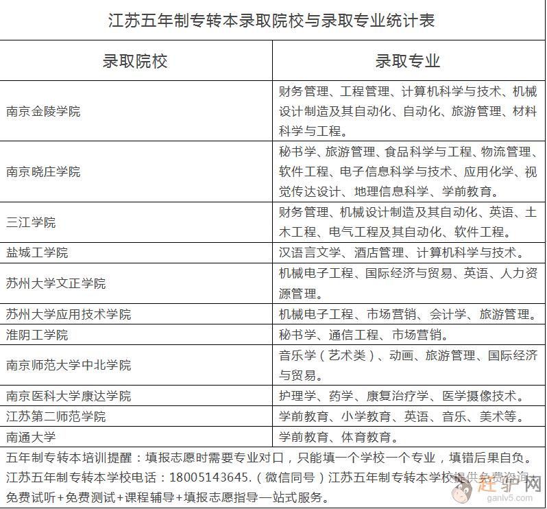
二、江苏五年制专转本可报考财务管理的院校以及考试科目:
院校:金陵科技学院 考试科目:英语、会计学基础、财务管理
院校:三江学院 考试科目:英语、会计学基础、财务管理
院校:苏州大学应用技术学院的会计学 考试科目:英语、会计实务、财务管理
2020年的考生的绷紧弦了。还有几个月就参加转本考试了,该好好努力一把了,吃短时间的苦换来一辈子的福ganlv5.com。江苏瀚宣博大五年制专转本辅导班主要有周末班、寒暑假集训班、强化班、冲刺班、考前辅导班、签约协议班等班次,不同班次不同费用不同课时,学员可以先免费试听,听听上课效果,再选择适合自己的班次,预约免费试听、领取院校招生简章咨询联系总校吴老师一八0,零五一四,三6四5,微信同步,总校地址:南京市鼓楼区山西路苏宁易购。
瀚宣博大五年制专转本助你冲刺最后几个月g a n l v 5 c o m。首先分析一下,考试科目英语是统考科目,也是五年一贯制专转本考试拉分项,基础好的学员可以考近满分,基础差的不及格,因此五年制专转本考生务必重视英语学科的复习与备考,由于五年制专转本英语是没有明确考纲的,所以这就给考生的备考带来一定困难,加上考生自身英语基础的问题,因此想要拿到高分就需要系统性的教学培训以及高强度地训练。而江苏瀚宣博大专转本开设的五年一贯制专转本培训学校聚集省内长期从事五年制专转本教学的名师团队,统一安排学员住宿,实行半军事化管理,内部高强度培训,采用针对性培训材料,省时高效,小班化集训,最大程度上保证考生录取www.ganlv5.com。只要跟着老师的步伐,英语提升不是梦,
然后是专业课,瀚宣博大五年制专转本汇集高校教师及命题专家。对应考纲,了解命题思路,有些甚至参与过命题原文www.ganlv5.com。
这几个月尤为重要,暂时的放下那些娱乐,永远不要用你的现状去判断你的未来。现在是三天河东三天河西,现在就去改变,永远都不会迟g_a_n_l_v_5_c_o_m。

李姐回收冬虫夏草东阿阿胶微信号《13811337577》冬虫夏草 九朝贡胶 5X极草含片,近期东阿阿胶,老阿胶 回收冬虫夏草 qq 593889206 高价收购同仁堂总统牌70克90克礼盒燕窝,各种5A???6A级散装马来西亚燕窝。毛燕、燕条、燕碎、泰国洞燕。同仁堂虫草22.5克25克40克60克80克120克,专业回收山东东阿阿胶、北京同仁堂阿胶、福牌阿胶,价格面议。

南京市《这里》回收冬虫夏草《同仁堂或其他品牌》价格高V136·991·22221话同号[地址:本市范围内一律登门面议。价格:按产地、品牌、质量、规格、日期、数量以质论价,一般回收克价在88元至238元
瑜伽馆选择的瑜伽镜应该具有以下特点:1.安全性:选择抗震、防爆、不易碎裂的安全镜。2.视觉效果:选择高清晰度、反光效果好的瑜伽镜,能够让练习者更清晰地看到自己的动作。3.尺寸与数量:根据瑜伽馆的大小和

瑜伽馆镜子的选择需综合考虑安全性、功能性、美观性及空间适配性,具体要点如下:优先采用:高清银镜或超白银镜。安装位置镜子应安装在学员正前方或侧面,避免背后或上方安装,防止碰撞。落地镜适合地面练习,L型墙

健身房镜子安装、舞蹈房镜子安装、瑜伽馆镜子安装

维修玻璃门--维修方法(南京艾雨特维修各类玻璃门)1.如果玻璃门出现门扇关不上和关闭时位置对不准的情况,那么就需要维修门夹或闭门器。首先检查是门夹的问题还是闭合器的问题。如果是门夹松紧度没调好,那么就

健身房镜子安装、舞蹈房镜子安装、瑜伽馆镜子安装

艾雨特钢化玻璃门是使用钢化后的玻璃制造而成的玻璃门,以预应力玻璃制成的门,使用化学和物理的方法提高了玻璃的强度和承载能力,这种门的玻璃增强了自身的寒暑性、抗风压性、冲击性等。目前,现代钢化玻璃门工艺美

南京市回收冬虫夏草《应天府 紫金山 玄武湖 中华门》价格高554
南京顺之缘智能科技有限公司是负责专业网络布线维护。 服务范围: 1、各种办公网络环境问题维护、扩建、新增; 2、办公室网络整改、维护、新增; 3、机房布线、机房整改、机房维护、机房建设; 4、企业综合
本地24小时开锁公司服务内容: 1、开、换、修各类防盗门锁、入户门锁、房间门锁、卷帘门锁。 2、专业上门安装,更换各款防盗门锁具及防盗门锁芯、指纹锁。更换防“锡纸开门”锁芯、超B、C级防盗门锁芯、五星

南京市《这里》回收冬虫夏草《同仁堂或其他品牌》价格高V136·991·22221话同号[地址:本市范围内一律登门面议。价格:按产地、品牌、质量、规格、日期、数量以质论价,一般回收克价在88元至238元

南京市《这里》回收冬虫夏草《同仁堂或其他品牌》价格高V136·991·22221话同号[地址:本市范围内一律登门面议。价格:按产地、品牌、质量、规格、日期、数量以质论价,一般回收克价在88元至238元

南京市《这里》回收冬虫夏草《同仁堂或其他品牌》价格高V136·991·22221话同号[地址:本市范围内一律登门面议。价格:按产地、品牌、质量、规格、日期、数量以质论价,一般回收克价在88元至238元

南京市回收冬虫夏草 地点下关丶浦口丶大厂丶六合价格高

南京市《这里》回收冬虫夏草《同仁堂或其他品牌》价格高V136·991·22221话同号[地址:本市范围内一律登门面议。价格:按产地、品牌、质量、规格、日期、数量以质论价,一般回收克价在88元至238元
【开设班次】 白天班(9:00-11:30 13:00-15:00) 晚上班 (18:00-20:30) 周末班(9:00-11:30 13:00-16:30) 【开课时间】 每期4-6人小班上课,保
上游演艺有限责任公司于2020年09月16日成立。注册资金800万元,,公司经营范围包括:承接商业演出,庆典活动演出,中外籍演员,中外籍模特,中国乐队 外籍乐队,短视频演员,抖音演员,快手演员,直播演

南京市回收冬虫夏草《玄武 鼓楼 建邺 白下区》价格高

现有10000平方米常温仓库,4000平方米冷库及一栋精装修4000平方米4层现代化办公楼,价格便宜,优惠多多!

【报名条件】 1、专科必须年满18周岁,具有中专毕业证。 2、专升本,具有国民教育系列大专文凭。 3、学习年限:高起专,专升本为2.5年。 4、学习形式:函授、业余。 学生学习期满,成绩合格者由学校颁...
【培训对象】 从事加工中心CNC作操人员,模具 机加工手工编程人员,MasterCAM转UG等人群。 【培训内容】 一、UG CAM基础:数控加工流程、加工模块简介、创建程序、创建几何体(创建机床坐标...
【报名条件】 1、专科必须年满18周岁,具有中专毕业证。 2、专升本,具有国民教育系列大专文凭。 3、学习年限:高起专,专升本为2.5年。 4、学习形式:函授、业余。 学生学习期满,成绩合格者由学校颁...
【报名条件】 1、专科必须年满18周岁,具有中专毕业证。 2、专升本,具有国民教育系列大专文凭。 3、学习年限:高起专,专升本为2.5年。 4、学习形式:函授、业余。 学生学习期满,成绩合格者由学校颁...
课程内容: 一、基础阶段:提供全程个性化考研英语基础复习方案。配备学习顾问对学员进行复习规划指导,精细学习计划、学习资料、精品课程、阶段测评、跟踪答疑等。从基本功入手,专注于考研英语内考察的高频词汇、...
【报名条件】 1、专科必须年满18周岁,具有中专毕业证。 2、专升本,具有国民教育系列大专文凭。 3、学习年限:高起专,专升本为2.5年。 4、学习形式:函授、业余。 学生学习期满,成绩合格者由学校颁...

江苏瀚宣博大专转本着重辅导英语词汇、语法、阅读、完形、写作等,不断地提高英语成绩,并通过一些历年真.题卷、模拟卷、押.题卷、试卷集、习题册提升应试技巧和解题速度;...

南京哪里有五年制专转本培训辅导班?授课模式如何?师资怎样?现在社会上各种补习班层出不穷,五花八门,家长们为了不让孩子输在起跑线上,在孩子很小的时候就报了各种各样的补习班,一方面,现在社会压力大,孩子们...

说到五年制专转本接收院校中招英语专业的学校,一共有3所院校可以报考,三江学院英语专业,苏州大学文正学院英语专业,江苏第二师范商务英语。在2020年录取分数线中,最高的分数线是三江学院的英语专业,并且相...

南京工业职业技术大学国际经济与贸易五年制专转本考点预测五年制专转本考试科目是3门,英语和2门专业课,英语是江苏省统考试卷,题型为阅读,完型,单选,写作,翻译等模块,考点主要集中在转本词汇和语法及固定搭...