江苏五年制专转本报考人数逐年增长,参加培训的通过率高吗?
14届五年制专转本考试已经结束,接踵而来的是15届、16届、17届、18届江苏五年一贯制专转本考试,随着报考人数的逐年增加,考试难度也不断加大,而光靠自己自学的话,很难通过专转本考试,10个里面1-2个,而参加培训的录取率10个里面7-8个www.ganlv5.com赶驴网。这时,家长和考生就会考虑是否要参加培训的一个问题来源www.ganlv5.com。
小编给的建议就是,在经济条件允许的情况下选择报班,转本的胜算肯定比自学的录取率要高一点赶_驴_网。为什么?
原因一:光靠自己自学,首先自制力是一方面,其次对于五年一贯制专转本考什么,怎么考一无所知,没有方向,备考无计划、无目的,只知道一味地表面复习,对于考试的重难点一无所知,成绩提升的很慢!
原因二:五年制专转本是拿成绩说话,录取分数线是按照分数的由高往低来录取的,一分之差都有可能转变成本科和高职之差,并且五年制专转本是最后一次考取全日制本科的机会,重要性不可小觑,不要拿自己的学历和未来开玩笑!
原因三:五年制专转本英语基础要介于3级-4级之间,词汇量要达到4千左右,而五年一贯制大专生本身就缺少三年高中词汇、语法,光靠自己自学,想要在短时间内快速提升英语成绩,没有专业的老师进行讲解,英语基础又怎会打牢!
原因四:五年一贯制专转本要考两门专业课,而专业课是由考试院校出卷,这与高职阶段所学的专业侧重点有所差别,考高分简直很难,而有些跨专业的考生没有专业老师的讲授想想都是恐怖!
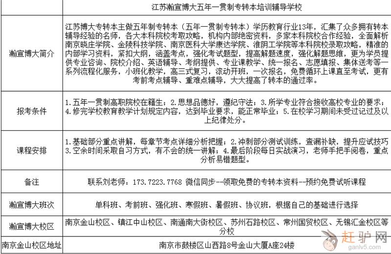
江苏瀚宣博大专转本——江苏知名培训辅导学校,大品牌,大机构,通过率高,有保障,是江苏唯一一家专转本连锁培训学校,江苏唯一一家专转本过千人的培训学校;江苏唯一一家高职院校合作的培训学校!!!
江苏瀚宣博大专转本是江苏省唯一一家规模化、连锁化,主做五年制专转本(五年一贯制专转本)的培训辅导机构,以五年制专转本考试为辅导目标,梳理五年制专转本全部学科知识,使所学知识条理化、系统化,并进行科学的个性化辅导,最大程度地帮助学员提高成绩,并通过全面解析南京晓庄、金陵科技、三江学院、苏大文正、苏大应用、淮阴工学院、盐城工学院、南京师范大学中北学院等多家主考院校录取攻略,提前获取主考院校专业课精准考纲,让考生复习更有针对性和方向性,英语的辅导更是从基本的单词开始教起,提升学员英语基础,增加词汇量,并根据学员的基础和成绩,为学员提供专业咨询、院校介绍、英语辅导、考纲提供、专业课教学、统一报名、集体送考等一系列流程化服务,让考生对五年制专转本的了解更加深入,让学员学得更放心,学得更轻松,通过率更高一点g a n l v 5 c o m。专业课辅导财务管理、工程管理、自动化、秘书学、护理、药学、旅游管理、小学(幼儿)教育等全部专业,并提前获取主考院校专业课精准考纲,配合瀚宣博大专转本内部专业课试卷集、习题册,让考生备考占据更大优势,更多详情及免费预约试听请联系总校招生刘老师一七三七二二三七七六八,微信同步,可预约试听校区:南京金山校区、镇江中山校区、南通南大街校区、苏州石路校区、常州国贸校区、无锡汇金校区欢迎www.ganlv5.com。
比你优秀的人还在努力,你又有什么资格停下脚步?江苏瀚宣博大专转本给你提供一个快捷通往本科院校的平台,你又有什么理由说NO呢!
瑜伽馆选择的瑜伽镜应该具有以下特点:1.安全性:选择抗震、防爆、不易碎裂的安全镜。2.视觉效果:选择高清晰度、反光效果好的瑜伽镜,能够让练习者更清晰地看到自己的动作。3.尺寸与数量:根据瑜伽馆的大小和

瑜伽馆镜子的选择需综合考虑安全性、功能性、美观性及空间适配性,具体要点如下:优先采用:高清银镜或超白银镜。安装位置镜子应安装在学员正前方或侧面,避免背后或上方安装,防止碰撞。落地镜适合地面练习,L型墙

健身房镜子安装、舞蹈房镜子安装、瑜伽馆镜子安装

维修玻璃门--维修方法(南京艾雨特维修各类玻璃门)1.如果玻璃门出现门扇关不上和关闭时位置对不准的情况,那么就需要维修门夹或闭门器。首先检查是门夹的问题还是闭合器的问题。如果是门夹松紧度没调好,那么就

健身房镜子安装、舞蹈房镜子安装、瑜伽馆镜子安装

艾雨特钢化玻璃门是使用钢化后的玻璃制造而成的玻璃门,以预应力玻璃制成的门,使用化学和物理的方法提高了玻璃的强度和承载能力,这种门的玻璃增强了自身的寒暑性、抗风压性、冲击性等。目前,现代钢化玻璃门工艺美

南京市回收冬虫夏草《应天府 紫金山 玄武湖 中华门》价格高554
南京顺之缘智能科技有限公司是负责专业网络布线维护。 服务范围: 1、各种办公网络环境问题维护、扩建、新增; 2、办公室网络整改、维护、新增; 3、机房布线、机房整改、机房维护、机房建设; 4、企业综合
本地24小时开锁公司服务内容: 1、开、换、修各类防盗门锁、入户门锁、房间门锁、卷帘门锁。 2、专业上门安装,更换各款防盗门锁具及防盗门锁芯、指纹锁。更换防“锡纸开门”锁芯、超B、C级防盗门锁芯、五星

李姐回收冬虫夏草东阿阿胶微信号《13811337577》冬虫夏草 九朝贡胶 5X极草含片,近期东阿阿胶,老阿胶 回收冬虫夏草 qq 593889206 高价收购同仁堂总统牌70克90克礼盒燕窝,各种5A???6A级散装马来西亚燕窝。毛燕、燕条、燕碎、泰国洞燕。同仁堂虫草22.5克25克40克60克80克120克,专业回收山东东阿阿胶、北京同仁堂阿胶、福牌阿胶,价格面议。

南京市《这里》回收冬虫夏草《同仁堂或其他品牌》价格高V136·991·22221话同号[地址:本市范围内一律登门面议。价格:按产地、品牌、质量、规格、日期、数量以质论价,一般回收克价在88元至238元

南京市《这里》回收冬虫夏草《同仁堂或其他品牌》价格高V136·991·22221话同号[地址:本市范围内一律登门面议。价格:按产地、品牌、质量、规格、日期、数量以质论价,一般回收克价在88元至238元

南京市《这里》回收冬虫夏草《同仁堂或其他品牌》价格高V136·991·22221话同号[地址:本市范围内一律登门面议。价格:按产地、品牌、质量、规格、日期、数量以质论价,一般回收克价在88元至238元

南京市《这里》回收冬虫夏草《同仁堂或其他品牌》价格高V136·991·22221话同号[地址:本市范围内一律登门面议。价格:按产地、品牌、质量、规格、日期、数量以质论价,一般回收克价在88元至238元

南京市回收冬虫夏草 地点下关丶浦口丶大厂丶六合价格高

南京市《这里》回收冬虫夏草《同仁堂或其他品牌》价格高V136·991·22221话同号[地址:本市范围内一律登门面议。价格:按产地、品牌、质量、规格、日期、数量以质论价,一般回收克价在88元至238元
【开设班次】 白天班(9:00-11:30 13:00-15:00) 晚上班 (18:00-20:30) 周末班(9:00-11:30 13:00-16:30) 【开课时间】 每期4-6人小班上课,保
上游演艺有限责任公司于2020年09月16日成立。注册资金800万元,,公司经营范围包括:承接商业演出,庆典活动演出,中外籍演员,中外籍模特,中国乐队 外籍乐队,短视频演员,抖音演员,快手演员,直播演

南京市回收冬虫夏草《玄武 鼓楼 建邺 白下区》价格高

现有10000平方米常温仓库,4000平方米冷库及一栋精装修4000平方米4层现代化办公楼,价格便宜,优惠多多!

【报名条件】 1、专科必须年满18周岁,具有中专毕业证。 2、专升本,具有国民教育系列大专文凭。 3、学习年限:高起专,专升本为2.5年。 4、学习形式:函授、业余。 学生学习期满,成绩合格者由学校颁...
【培训对象】 从事加工中心CNC作操人员,模具 机加工手工编程人员,MasterCAM转UG等人群。 【培训内容】 一、UG CAM基础:数控加工流程、加工模块简介、创建程序、创建几何体(创建机床坐标...
【报名条件】 1、专科必须年满18周岁,具有中专毕业证。 2、专升本,具有国民教育系列大专文凭。 3、学习年限:高起专,专升本为2.5年。 4、学习形式:函授、业余。 学生学习期满,成绩合格者由学校颁...
【报名条件】 1、专科必须年满18周岁,具有中专毕业证。 2、专升本,具有国民教育系列大专文凭。 3、学习年限:高起专,专升本为2.5年。 4、学习形式:函授、业余。 学生学习期满,成绩合格者由学校颁...
课程内容: 一、基础阶段:提供全程个性化考研英语基础复习方案。配备学习顾问对学员进行复习规划指导,精细学习计划、学习资料、精品课程、阶段测评、跟踪答疑等。从基本功入手,专注于考研英语内考察的高频词汇、...
【报名条件】 1、专科必须年满18周岁,具有中专毕业证。 2、专升本,具有国民教育系列大专文凭。 3、学习年限:高起专,专升本为2.5年。 4、学习形式:函授、业余。 学生学习期满,成绩合格者由学校颁...

江苏瀚宣博大专转本着重辅导英语词汇、语法、阅读、完形、写作等,不断地提高英语成绩,并通过一些历年真.题卷、模拟卷、押.题卷、试卷集、习题册提升应试技巧和解题速度;...

南京哪里有五年制专转本培训辅导班?授课模式如何?师资怎样?现在社会上各种补习班层出不穷,五花八门,家长们为了不让孩子输在起跑线上,在孩子很小的时候就报了各种各样的补习班,一方面,现在社会压力大,孩子们...

说到五年制专转本接收院校中招英语专业的学校,一共有3所院校可以报考,三江学院英语专业,苏州大学文正学院英语专业,江苏第二师范商务英语。在2020年录取分数线中,最高的分数线是三江学院的英语专业,并且相...

南京工业职业技术大学国际经济与贸易五年制专转本考点预测五年制专转本考试科目是3门,英语和2门专业课,英语是江苏省统考试卷,题型为阅读,完型,单选,写作,翻译等模块,考点主要集中在转本词汇和语法及固定搭...