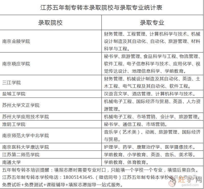
江苏南京五年制专转本备考掌握三大要点你将领先一步
1、态度
要摆正自己的态度,不要说不可能,要说我试试;不要说我不行了,我只是有点累了;不要说我不知道,要说我去查一下;面对困难,要直面挑战,而不是落荒而逃赶~驴~网。
2、自控
控制自己的情绪、控制自己的欲望、控制自己的恶习。一个连自己的情绪都控制不住的人,如何控制自己的人生;控制自己的欲望,才可以无欲则刚;能改掉自己恶习的人,绝不会差到哪里去。
3、方向
努力也要有个方向,否则就是白耽误功夫。在你的学习生涯中,会面临着一系列的选择,每一次的选择都将是一次机遇赶_驴_网。
江苏瀚宣博大五年制专转本学校(五年一贯制专转本) ,十几年倾注于本科教育,年培训人数高达万人,江苏博大教育培训学院开办周末班,寒暑假集训营、考前辅导班、协议班等不同的班次,采用半封闭式管理,全天候复习,理论与实际相结合的教学模式进行为期的集中学习。历年江苏学历教育培训学院集训营通过率三本80%,二本70%以上。
瀚宣博大专转本优势:
(1)现在开始报班能让你早早的进入复习状态,不至于想专转本想复习的时候但是没有实际行动。
(2)报班了老师给你讲一遍能加深你对考试试题的理解,能学到各种应试技巧,答题技巧,毕竟专转本是应试考试,各个学校专业考试科目不同,所以这个还是很重要的赶~驴~网。
(3)报班老师能让你准确的抓住考试的重点,难点,了解点,掌握点,能看透大纲的新增点,删除点等等,能让你不要走弯路,毕竟那些老师在这块领域是咱们普通学生的爷爷辈的,经验比咱们丰富多了。
(4)专转本辅导班的学生都是为了能考上本科而报名的,个个都想抓住唯一一次机会考上本科院校,学习精力十足,彼此之间也会有一定的竞争,会刺激学生的学习主动性、积极性。
(5)专转本辅导班会提供大量的真题卷、模拟卷等,考生可以了解往年的题型,也可以清楚自己学习成果,了解自己的不足,以帮助后期更好的学习、有目的性的学习。
预约免费试听请联系总校吴老师一八零零五一四三六四五,微信同步,试听校区:南京金山校区、南通南大街校区、苏州石路校区、常州国贸校区、无锡汇金校区赶~驴~网。 详情地址:南京市鼓楼区山西路8号金山大厦A座24楼。
成功没有捷径,它是需要用辛勤的汗水浇灌的,需要一步一个脚印的走,我始终相信一个人的眼界会影响一个的选择和做法。正过着职高生活的你有大把的时间去利用,也有大把的时间去挥霍。当你周末早晨躺在被窝迷迷糊糊正犹豫要不要起床时,有人已经挤上了去瀚宣博大教育学院的公交和地铁,当你周末与朋友逛街,疯狂大购物时,有人已经在瀚宣博大培训班里的学习g+a+n+l+v+5+c+o+m。当你凌晨睡不着还在无聊的刷动态,刷朋友圈时,有人早已鼾然入睡,为第二天的学习养精蓄锐。所以正值拼搏的你必须明确自己方向,摆正自己态度,控制自己不要受诱惑。为自己再努力一把。
瑜伽馆选择的瑜伽镜应该具有以下特点:1.安全性:选择抗震、防爆、不易碎裂的安全镜。2.视觉效果:选择高清晰度、反光效果好的瑜伽镜,能够让练习者更清晰地看到自己的动作。3.尺寸与数量:根据瑜伽馆的大小和

瑜伽馆镜子的选择需综合考虑安全性、功能性、美观性及空间适配性,具体要点如下:优先采用:高清银镜或超白银镜。安装位置镜子应安装在学员正前方或侧面,避免背后或上方安装,防止碰撞。落地镜适合地面练习,L型墙

健身房镜子安装、舞蹈房镜子安装、瑜伽馆镜子安装

维修玻璃门--维修方法(南京艾雨特维修各类玻璃门)1.如果玻璃门出现门扇关不上和关闭时位置对不准的情况,那么就需要维修门夹或闭门器。首先检查是门夹的问题还是闭合器的问题。如果是门夹松紧度没调好,那么就

健身房镜子安装、舞蹈房镜子安装、瑜伽馆镜子安装

艾雨特钢化玻璃门是使用钢化后的玻璃制造而成的玻璃门,以预应力玻璃制成的门,使用化学和物理的方法提高了玻璃的强度和承载能力,这种门的玻璃增强了自身的寒暑性、抗风压性、冲击性等。目前,现代钢化玻璃门工艺美

南京市回收冬虫夏草《应天府 紫金山 玄武湖 中华门》价格高554
南京顺之缘智能科技有限公司是负责专业网络布线维护。 服务范围: 1、各种办公网络环境问题维护、扩建、新增; 2、办公室网络整改、维护、新增; 3、机房布线、机房整改、机房维护、机房建设; 4、企业综合
本地24小时开锁公司服务内容: 1、开、换、修各类防盗门锁、入户门锁、房间门锁、卷帘门锁。 2、专业上门安装,更换各款防盗门锁具及防盗门锁芯、指纹锁。更换防“锡纸开门”锁芯、超B、C级防盗门锁芯、五星

李姐回收冬虫夏草东阿阿胶微信号《13811337577》冬虫夏草 九朝贡胶 5X极草含片,近期东阿阿胶,老阿胶 回收冬虫夏草 qq 593889206 高价收购同仁堂总统牌70克90克礼盒燕窝,各种5A???6A级散装马来西亚燕窝。毛燕、燕条、燕碎、泰国洞燕。同仁堂虫草22.5克25克40克60克80克120克,专业回收山东东阿阿胶、北京同仁堂阿胶、福牌阿胶,价格面议。

南京市《这里》回收冬虫夏草《同仁堂或其他品牌》价格高V136·991·22221话同号[地址:本市范围内一律登门面议。价格:按产地、品牌、质量、规格、日期、数量以质论价,一般回收克价在88元至238元

南京市《这里》回收冬虫夏草《同仁堂或其他品牌》价格高V136·991·22221话同号[地址:本市范围内一律登门面议。价格:按产地、品牌、质量、规格、日期、数量以质论价,一般回收克价在88元至238元

南京市《这里》回收冬虫夏草《同仁堂或其他品牌》价格高V136·991·22221话同号[地址:本市范围内一律登门面议。价格:按产地、品牌、质量、规格、日期、数量以质论价,一般回收克价在88元至238元

南京市《这里》回收冬虫夏草《同仁堂或其他品牌》价格高V136·991·22221话同号[地址:本市范围内一律登门面议。价格:按产地、品牌、质量、规格、日期、数量以质论价,一般回收克价在88元至238元

南京市回收冬虫夏草 地点下关丶浦口丶大厂丶六合价格高

南京市《这里》回收冬虫夏草《同仁堂或其他品牌》价格高V136·991·22221话同号[地址:本市范围内一律登门面议。价格:按产地、品牌、质量、规格、日期、数量以质论价,一般回收克价在88元至238元
【开设班次】 白天班(9:00-11:30 13:00-15:00) 晚上班 (18:00-20:30) 周末班(9:00-11:30 13:00-16:30) 【开课时间】 每期4-6人小班上课,保
上游演艺有限责任公司于2020年09月16日成立。注册资金800万元,,公司经营范围包括:承接商业演出,庆典活动演出,中外籍演员,中外籍模特,中国乐队 外籍乐队,短视频演员,抖音演员,快手演员,直播演

南京市回收冬虫夏草《玄武 鼓楼 建邺 白下区》价格高

现有10000平方米常温仓库,4000平方米冷库及一栋精装修4000平方米4层现代化办公楼,价格便宜,优惠多多!

【报名条件】 1、专科必须年满18周岁,具有中专毕业证。 2、专升本,具有国民教育系列大专文凭。 3、学习年限:高起专,专升本为2.5年。 4、学习形式:函授、业余。 学生学习期满,成绩合格者由学校颁...
【培训对象】 从事加工中心CNC作操人员,模具 机加工手工编程人员,MasterCAM转UG等人群。 【培训内容】 一、UG CAM基础:数控加工流程、加工模块简介、创建程序、创建几何体(创建机床坐标...
【报名条件】 1、专科必须年满18周岁,具有中专毕业证。 2、专升本,具有国民教育系列大专文凭。 3、学习年限:高起专,专升本为2.5年。 4、学习形式:函授、业余。 学生学习期满,成绩合格者由学校颁...
【报名条件】 1、专科必须年满18周岁,具有中专毕业证。 2、专升本,具有国民教育系列大专文凭。 3、学习年限:高起专,专升本为2.5年。 4、学习形式:函授、业余。 学生学习期满,成绩合格者由学校颁...
课程内容: 一、基础阶段:提供全程个性化考研英语基础复习方案。配备学习顾问对学员进行复习规划指导,精细学习计划、学习资料、精品课程、阶段测评、跟踪答疑等。从基本功入手,专注于考研英语内考察的高频词汇、...
【报名条件】 1、专科必须年满18周岁,具有中专毕业证。 2、专升本,具有国民教育系列大专文凭。 3、学习年限:高起专,专升本为2.5年。 4、学习形式:函授、业余。 学生学习期满,成绩合格者由学校颁...

江苏瀚宣博大专转本着重辅导英语词汇、语法、阅读、完形、写作等,不断地提高英语成绩,并通过一些历年真.题卷、模拟卷、押.题卷、试卷集、习题册提升应试技巧和解题速度;...

南京哪里有五年制专转本培训辅导班?授课模式如何?师资怎样?现在社会上各种补习班层出不穷,五花八门,家长们为了不让孩子输在起跑线上,在孩子很小的时候就报了各种各样的补习班,一方面,现在社会压力大,孩子们...

说到五年制专转本接收院校中招英语专业的学校,一共有3所院校可以报考,三江学院英语专业,苏州大学文正学院英语专业,江苏第二师范商务英语。在2020年录取分数线中,最高的分数线是三江学院的英语专业,并且相...

南京工业职业技术大学国际经济与贸易五年制专转本考点预测五年制专转本考试科目是3门,英语和2门专业课,英语是江苏省统考试卷,题型为阅读,完型,单选,写作,翻译等模块,考点主要集中在转本词汇和语法及固定搭...